Skip to content
JUICE
Journal of Useful Investigations in Creative Education
Menu
Papers
Special Issue: Contemplative Pedagogy
Issue 4
Special Issue: VOICE 2021
Issue 3
Issue 2
Issue 1
About JUICE
Calls for Papers
Submit an Article
Editorial Team
Alexander_framework_
Leave a comment
Cancel reply
Δ
Post navigation
Previous Post
Previous
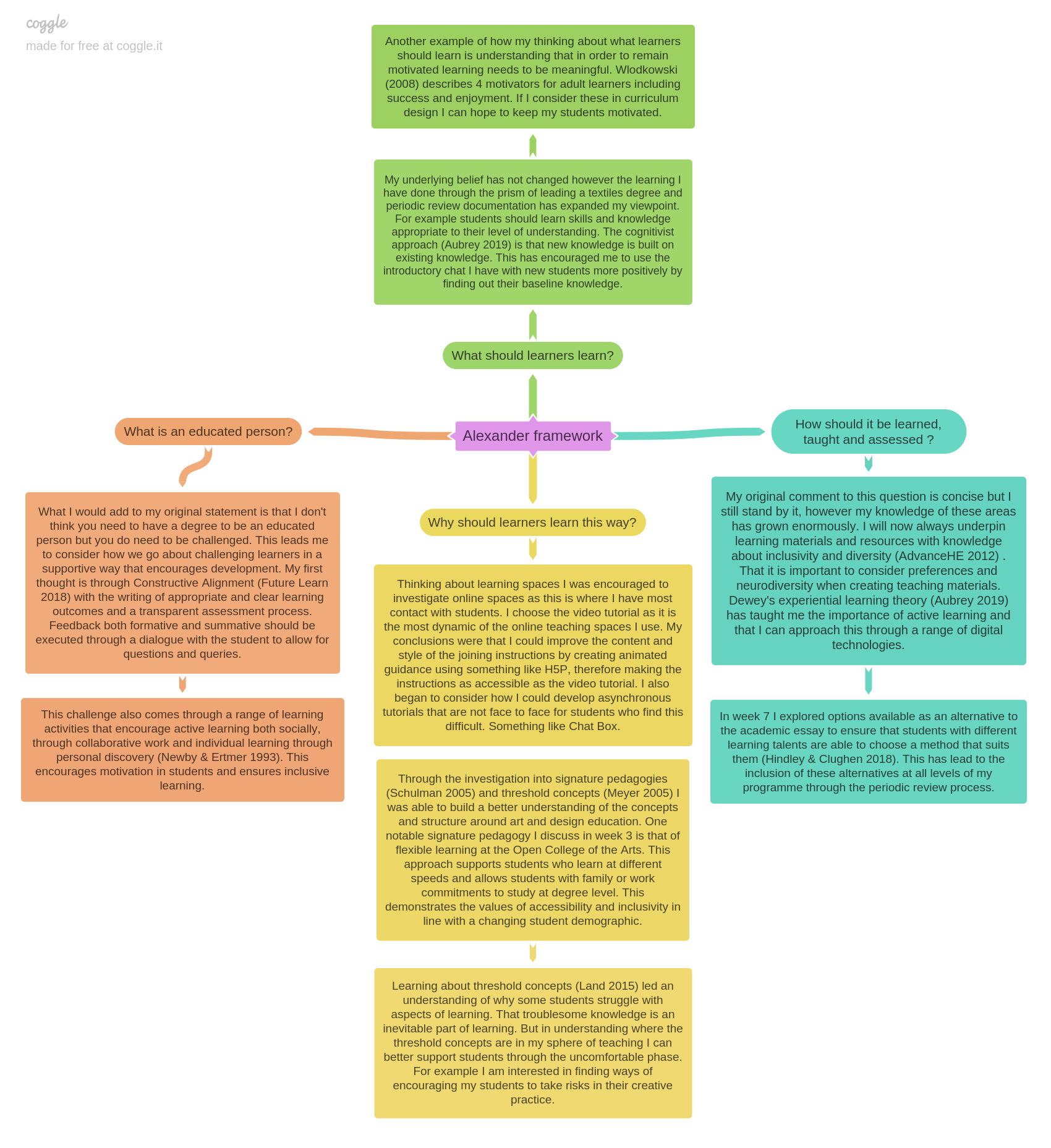
Using the Alexander Framework to reflect on approaches to teaching
Comment
Subscribe
Subscribed
JUICE
Join 49 other subscribers
Sign me up
Already have a WordPress.com account?
Log in now.
JUICE
Subscribe
Subscribed
Sign up
Log in
Copy shortlink
Report this content
View post in Reader
Manage subscriptions
Collapse this bar